arbitrariness’s diary
arbitrariness’s diary
読者になる

arbitrariness’s diary

2021-07-01から1ヶ月間の記事一覧

2021-07-10

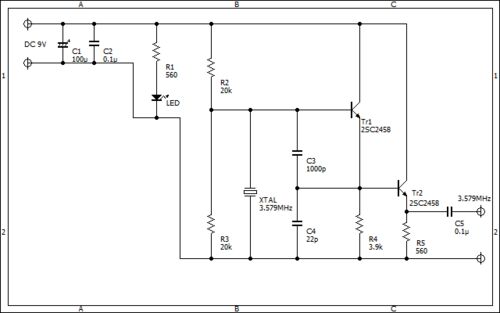
水晶振動子を発振させる(正弦波発振回路)

水晶振動子はその直列共振周波数と並列共振周波数の間の非常に狭い範囲で誘導性リアクタンスとなり(Qが極めて大きい)、負荷容量と負性抵抗を接続することで安定して発振させることができます。水晶振動子は自由振動をするので正弦波を得ることができるはず…

はてなブックマーク - 水晶振動子を発振させる(正弦波発振回路)
プロフィール
id:arbitrariness id:arbitrariness
読者です 読者をやめる 読者になる 読者になる
このブログについて
検索
リンク
  • はてなブログ
  • ブログをはじめる
  • 週刊はてなブログ
  • はてなブログPro
最新記事
  • OPアンプによるヘッドフォンドライバ
  • OPアンプによるヘッドフォンドライバ
  • AM送受信機(航空用、一般通信用)の実際
  • NIC(Intel I219-V)の詳細設定 ~高速・安定・低レイテンシ通信のために~
  • Cisco Business 250 スマートスイッチを導入してみた
月別アーカイブ
  • ▼ ▶
    2022
    • 2022 / 4
    • 2022 / 3
    • 2022 / 2
  • ▼ ▶
    2021
    • 2021 / 11
    • 2021 / 10
    • 2021 / 8
    • 2021 / 7
    • 2021 / 6
    • 2021 / 3
  • ▼ ▶
    2020
    • 2020 / 11
    • 2020 / 9
    • 2020 / 7
    • 2020 / 2
  • ▼ ▶
    2019
    • 2019 / 11
  • ▼ ▶
    2016
    • 2016 / 6
arbitrariness’s diary arbitrariness’s diary

Powered by Hatena Blog | ブログを報告する

引用をストックしました

引用するにはまずログインしてください

引用をストックできませんでした。再度お試しください

限定公開記事のため引用できません。

読者です 読者をやめる 読者になる 読者になる